生態環境重大工程是實施國家中長期規劃、具有中國特色的一項制度安排,是實施五年國家環境保護規劃的重要支撐。項目的實施與管理是提高資金使用效率和確保工程項目發揮環境效益的關鍵。近年來,隨著污染防治攻堅戰的形勢要求,環保建設項目涉及的法律法規、管理程序、工藝設備、創新技術等專業性日趨增強,建設規模也變得越來越大,特別是項目的前期決策階段和項目投產后的運營階段都需要更專業的技術支撐,越來越多的項目尤其是生態環境重大工程項目逐漸采用全過程管理模式,從項目的投資決策開始到項目結束的全過程進行計劃、組織、指揮、協調、控制和評價,經濟、社會、環境目標綜合并重,實現節約資源、保護環境和減少污染的目標應用。研究分析當前我國在生態環境工程項目管理模式特點和存在問題,提出優化思路和對策建議,可以促進“十四五”生態環境重大工程項目全過程管理進步與發展。
1.生態環境重大工程管理特征與實施現狀
1.1生態環境重大工程管理特征
“十三五”期間,國家以環境質量改善作為主線,以科學發展觀為指導,實施了流域水環境綜合管理。生態環境重大工程的設計理念逐步從局部和分散的工程向目標化、整體化、系統化的綜合治理工程轉變,以重點實施水、氣、土三大污染防治行動計劃為抓手,推進工業污染源全面達標排放、重點區域大氣污染傳輸通道氣化、燃煤電廠超低排放改造、石化和化工園區 VOCs 整治、城鎮生活污水處理全覆蓋提升、良好水體和地下水環境保護、畜禽養殖廢棄物治理和資源化、農村環境綜合整治、土壤污染治理和修復試點示范、危險廢物和核輻射風險防范和生態環境治理能力現代化提升十一大重點工程。該階段,國家層面重大工程的設計可稱為“污染全過程治理”,強調污染物過程與生態環境的整體性和系統性,強調環境質量改善的目標導向。
生態環境重大工程建設活動往往會影響甚至改變地質環境原有特征和社會發展條件,對區域的經濟發展、社會環境、資源利用、能源消耗和生態環境都產生巨大而深遠的影響。重大工程項目的系統特征決定了對其開展全過程管理的復雜性,具體表現在以下六個方面:①重大工程涉及面廣、投資巨量、規模宏大且不可恢復,開展全過程管理對頂層設計和規劃決策具有特殊重要性;②重大工程生命周期長,開展全過程管理需考慮更大的時間尺度,要均衡代內、代際甚至幾代人的公平性;③重大工程影響深遠,開展全過程管理需考慮更大的空間尺度,綜合分析重大工程系統及其與外部系統之間的信息傳遞、物質流動和能量轉換的關系,以及對本地區及周邊區域的經濟、社會和環境影響;④重大工程復合生態系統的物質流、能量流、經濟流和信息流受到所處環境和條件的影響和制約,同時又與人類活動密不可分,全過程管理具有多層空間動態時空特征和非線性特質,如不可逆轉性、差異性和不均勻性、突發性和滯后性、動態空間性和復雜性,需考慮的因素十分多樣復雜;⑤重大工程的利益相關方復雜多變,開展綠色管理需考慮不同利益相關人的訴求,分析并設計其參與綠色管理機制;⑥重大工程的復雜性和深度不確定性,以及全過程管理主體認知、能力和信息獲取程度的差異,開展全過程管理存在大量不確定性、模糊性和價值偏好。
1.2生態環境重大工程實施現狀
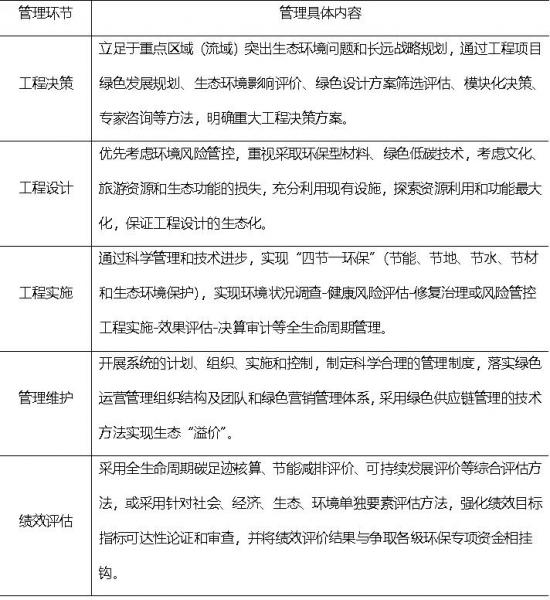
隨著國家生態環境重大工程的推進,管理模式的演變歷程主要凸顯三大特點(圖1):①不斷適應國民經濟和社會發展水平的變化;②致力服務于環境保護事業的產生和不同階段發展需求;③生態環境重大工程項目的衍生,特別是污染治理工程經歷了從簡單到復雜、從落后到先進、從局部到全面、從分散到集中的發展歷程。管理變革呈現更加趨向于環境質量改善、綠色循環技術創新、市場化融資等特點:一是隨著以總量控制為主線的環境管理模式已開始向以質量控制和風險控制雙驅動的環境管理模式轉變,工程目標將更加關注環境質量和公眾健康;二是工程技術將更加強調資源化和可持續性,污染治理將轉向資源化利用;三是工程后期運行將與城市開發和綠色經濟相融合,把生態環境改善的收益反哺到生態環境保護中;四是以質量改善為核心,要求資金投入更加注重效率和成果,專項資金使用將逐步從“補建設”向“補運營”、從“前補助”向“后獎勵”、從“買工程”向“買服務”轉變。為強化項目落地基礎和提升項目質量,生態環境重大工程的管理模式已初步發展為項目儲備、實施監管、績效考評“三管”齊下格局,初步構建出了“工程規劃—工程設計—工程實施—管理維護—績效評估”的重大工程全過程管理模式(表 1),將提升重大工程項目的實施績效作為主要考核目標。

圖1重大工程全過程管理模式
表1重大工程全過程管理模式具體工作內容

2.生態環境重大工程全過程管理主要問題
長期以來,生態環境重大工程往往注重質量、工期、成本、安全等與建設單位切身利益相關的管理要素,缺乏對資源消耗、生態環境和社會影響的系統評估,也缺乏對整個工程項目的綠色頂層設計和管理,由此帶來了一系列二次環境污染、生態破壞、氣候影響等問題。目前,我國生態環境重大工程項目管理和實施仍存在環境質量改善見效慢、長效性運營要求高、效果難量化及投資回報率不高等問題。
2.1生態環境重大工程全過程管理落實重難點
目前,生態環境重大工程項目的實施缺乏系統的制度建設、標準制訂及績效評估體系不健全等問題,無法真正將“工程決策—工程設計—工程施工—維護管理—績效評估”的全過程管理模式落地。
2.1.1 項目儲備、資金分配與攻堅任務銜接不充分
按照“資金隨著項目走”的原則,受資金支持方向調整、已入庫項目實施周期等因素影響,生態環境項目儲備數量不足,儲備庫項目無法與中央資金額度相匹配。項目管理實踐過程中,國家和地方儲備項目質量不佳,主要表現在項目謀劃方向與污染防治攻堅戰重點任務銜接不充分,中央項目儲備情況與重點控制單元、重點區域、重點任務匹配不完全,工程實施方案論證不充分,項目實施對環境質量改善目標作用不顯著等問題。項目投融資方面,規劃項目是中央環保專項資金支持的重點方向之一,規劃項目表與資金支持項目不能很好地銜接,加之部分地方資金有限,規劃投資資金缺口較大,部分重大工程項目由于缺乏資金渠道落地實施難度大。此外,資金分配過程中層層下切,存在“撒胡椒面”現象,難以形成合力。
2.1.2 項目統籌謀劃與治理合力整合薄弱
區域層面缺乏對項目布局和資金投向的統籌和謀劃,山水林田湖草沙冰生態環境保護與治理修復工程碎片化,區域不集中,功能不協同,修復目標單一,大尺度與大區域工程項目缺乏統籌及有效整合。省級生態文明建設總體規劃、目標指標分解、工程任務設置與市級生態環境規劃、突出生態環境問題、基礎建設能力不匹配,導致省級工程項目落地情況與市級項目吻合度有較大出入,工程系統性不夠,各個子項目缺乏關聯性,割裂重大工程項目的整體性、系統性、全面性和子項目間相關性、協同性、互補性。此外,生態工程的規劃、組織和實踐,多部門全過程協同聯動機制還不完善,一體化保護和修復機制亟須構建。
2.1.3 項目實施過程管理規范性不足
國家層面未對屬于基本建設范疇的生態環境重大工程項目,制定明確的管理要求和可操作管理細則,如招投標、工程監理、實施調整、竣工驗收以及績效評估制度等,同時缺少項目檔案資料管理、運行記錄與維護等方面指南性文件,無法有效指導地方做好項目實施全過程信息記錄。結合目前各類中央生態環境專項資金項目管理經驗,現有工程實施和管理要求較為籠統、項目設計和實施環節針對性和操作性欠缺、地方對項目管理制度執行主觀性大,易導致環境工程污染情況預判與實際情況不符合、工程施工質量不合格、工程預算超支、工程設備采購不符合標準等,施工過程中需要不斷細化和優化。由于重大項目建設地點多而分散,工程總承包單位難以全面顧及所有項目的現場管理和全過程跟蹤,一定程度上影響工程實施成效。
2.1.4 績效評估全過程管理體系尚未健全
當前專項資金對生態環境重大工程項目的支持主要以建設補助為主,盡管其分配使用已開始與環境績效相結合,但績效在資金分配中考慮的比重非常有限,尚未真正過渡到基于績效的分配方式,“績效目標與審核—績效監控—績效評估—評估結果反饋與應用”全過程的績效管理體系尚未建立。項目實施各個環節與績效評估全過程管理不統一,一定程度上阻礙了環境績效考核制度真正落實:申報階段,部分績效目標指標設計缺乏操作性、規范性;評審階段,目標指標可達性論證薄弱,申報建設內容與績效目標邏輯性、對應性和支撐性不匹配,過多重視項目前期落地,忽視建設單位項目組織能力和資金籌集能力,無法確保項目長期健康運營;資金下達階段,未明確審核后的績效目標指標,為后續績效評估埋下隱患;實施過程中,未將績效評估指標和管理要求融入到日常監督管理和檢查中,監管的針對性和有效性弱。
2.1.5 市場環境因素與公益性屬性矛盾突出
生態環境重大工程公益性屬性導致自身融資困難,工程資金投入測算偏差較大。重大工程設計和落實貫徹以自然恢復為主、人工修復為輔的理念,分別采取保育保護、自然恢復、輔助修復、生態重塑等各種修復和保護模式,避免過多人工干預,導致施工工期長、設計范圍廣、投資周期長等問題,與參與工程的眾多盈利性土壤修復從業單位、科研院所、檢測公司的“短平快”項目訴求相矛盾。在開放化的市場經濟體制環境下,重大工程實施受市場環境的影響較大,日新月異的市場環境為工程項目管理工作帶來不可預期的問題和挑戰,最終易導致工程整體從寬從松的管理。
2.2全過程管理發展階段歷程問題
2.2.1 社會大眾和環境主管部門認可低
2019年3月15日,國家發展改革委、住房和城鄉建設部發布了《關于推進全過程工程咨詢服務發展的指導意見》(發改投資規〔2019〕515號),提出在房屋建筑和市政基礎設施領域推進全過程工程咨詢服務發展;2020年6月3日,國家發展改革委、自然資源部聯合印發了《全國重要生態系統保護和修復重大工程總體規劃(2021—2035年)》(發改農經〔2020〕837號),大力實施重要生態系統保護和修復重大工程,全面加強生態保護和修復工作。生態環境重大工程項目全過程管理仍處于初期探索階段,全過程管理體系尚未健全、全過程管理制度力度和剛性弱、全過程管理經驗缺乏。重大工程實施主要存在管理和考核對象不明確、主體定位不統一、指標體系和實施程序復雜、責任追究制度難落實等問題,全過程管理和考核工作形式化較為明顯,社會大眾特別是地方環境主管部門認可度偏低。主管部門人員的觀念是否真正轉變,環境績效考核制度是否真正落實,考核結果是否真正起到改進環境績效作用,生態環境工程是否真正上升至關乎經濟社會可持續發展的高度,是目前生態環境重大工程項目全過程管理面臨的最大問題和挑戰。因此,要繼續深入落實重大工程實施成效來衡量當地黨委、政府落實新發展理念的重要標志,推進重大工程全過程管理落實。
2.2.2 缺乏可依托的法律政策和價格指導體系
由于生態環境重大工程項目全過程管理,尚無完備可依托的法律法規和相關政策作為制度保障,現有的重大工程項目全過程管理和生態環境績效考核工作,基本上處于一種專家自行界定的狀態。由于各工程項目特異性強、管理考核實施方法互不統一、專家團隊主觀決斷性強等因素,各項目間難以進行橫向比較和經驗交流,項目全過程管理完整性、規范性、準確性進程滯緩。此外,行業尚未出臺修復項目價格指導文件,在生態環境重大工程全過程管理過程中,存在工程層層轉包、惡意壓價和低價中標等有悖市場公平競爭的行為,導致工程難以經濟、高效地解決實際存在的問題,也影響整體生態環境治理和修復行業穩定向前發展。
2.2.3 缺乏工程全過程管理人才
生態環境重大工程技術含量、專業性強,要做好重大工程項目全過程管理,離不開工作人員過硬的環保、工程造價以及財會等知識。我國環境工程管理起步比較晚且發展緩慢,造成專業管理人才匱乏,而在現有的經濟環境和發展現狀中專業技術人才無法充分發揮最大的作用,兩者的矛盾致使環保行業內優秀的管理人才嚴重流失。當前的環境工程管理人員大多數都是由其他的管理人員轉行過來的,整體素質不高,尤其是對于環境工程整體意識的掌握缺乏,對于環境工程的重點工作掌控不足,在設計評估、施工以及竣工驗收等多個方面都無法主動地進行管理。據不完全統計,從事生態環保工作的人員中擁有專業技術知識且同時具有管理經驗的人才僅占 5%。各高校環境工程專業設置方面,環境工程管理還未形成獨立的學科,對環境工程管理的專業人才培養十分不利,缺乏優秀人才是環境工程管理中不容忽視的問題。
2.2.4 從業單位人員管理出路模糊
重大工程項目實施目前以政府購買服務方式為主,鼓勵中小企業專業服務,但存在不正規、不公正的問題。工程咨詢的正規性原則即是保證其權威和咨詢結果的有效性。作為第三方的咨詢單位,具有經國家和行業認證的專業資質,能夠承擔法律責任,可以為自己的工作負責,有能力、有條件去落實每一項咨詢內容,可以保證在提供咨詢服務的過程中深入接觸和掌握開展工程咨詢工作所需的材料,獨立匯總咨詢成果,提出真實的意見和反饋報告。部分從業單位或個人不能實事求是,無法保證咨詢成果公正客觀,從而導致工程項目無法獲得有價值的指導。此外,鑒于主雇雙方關系、工程進度、工程回款等因素,部分從業單位盲目順從委托方意見。少量咨詢單位未站在專業性的角度為委托方提供最優質的服務、最客觀公正的咨詢結果,為完成任務一味接受委托方的錯誤觀點和不合理要求。少數工程咨詢單位私下接受來自施工單位、承包商的賄賂而編造虛假的咨詢報告,無法確保咨詢服務成果的真實性、合法性。
3.完善重大工程全過程管理相關建議
3.1強化規劃引領,早設計嚴實施
優化生態環境重大工程頂層設計,貫徹落實全國主體功能區戰略,以國家生態安全戰略格局為基礎,構建全國重要生態系統保護和修復重大工程總體布局,明確到 2035 年美麗中國建設目標基本實現的遠景目標和“十四五”生態文明建設目標。高起點高標準高水平精心規劃,引領經濟和環境高質量發展。注重“富規劃”,邀請名家、大師,提高規劃設計水平。堅持精致建設、精細管理、精美呈現,打造標桿示范精品工程。聚焦資源、要素、力量,集中發力、整體治理,解決損害群眾健康的突出環境問題,確保生態環境工程建一片、成一片、群眾受惠一片。
貫徹落實《全國重要生態系統保護和修復重大工程總體規劃(2021—2035 年)》,充分考慮生態系統的完整性、地理單元的連續性,系統布局。一方面,堅持問題導向和目標導向原則,解決規劃區存在關鍵問題,發揮重大工程對規劃區生態環境恢復目標作用;另一方面,堅持生態系統觀,貫徹山水林田湖草沙冰綜合治理思路,統籌考慮污染治理和生態恢復有機整體。
3.2創新路徑破解要素制約,切實保障發展需要
以全過程管理為著手,創新資源開發與保護,構建永續利用的資源保障體系。打破以行業條線和單項治理為主設置重點工程的慣例,轉而以治理區域為基本單元,區塊為主、條塊結合謀劃重大工程,不追求全域覆蓋,不搞面面俱到,將工程建設的著力點集中到構筑和優化國家生態安全屏障體系上[15]。轉變以生態要素為主設置重點工程、以條線為主來推進工程的治理模式,積極探索建立整體保護、系統修復的長效治理體系,著力解決割裂保護、單向修復等問題,著力破除林草、林農、農草、水陸、上下游等矛盾。落實“多測合一”“多規合一”,推進生態環境工程審批制度改革,完善要素市場化配置,提高生態環境要素配置效率。
勇于突破“山水林田湖草沙”限制,從流域海域規劃、深部空間開發等角度開展工程設計。在美麗中國建設和陸海統籌背景下,做好海岸帶生態保護與修復規劃,特別是沿海地區重點省份,做好陸海空間生態功能的對接,加強陸海統籌、河海兼顧,維護海洋生態平衡。堅持系統性保護修復,統籌陸地海洋、山上山下、地上地下、上游下游等協同關系,恢復海陸生態系統的自然銜接,推進環境全要素整體保護與系統修復。以全局思維科學布局保護修復工程,充分考慮與現有生態修復項目和各項規劃的銜接,確保“不重、不漏”,同時防止布局“碎片化”、項目“拼盤化”。加強重點生態問題診斷及協同效應研究,從機理上摸清生態問題和演化規律,提出相應的修復計劃和治理措施。
3.3整合不同尺度工程項目,實現資源優化配置
樹立生命共同體理念,拓展系統統籌與發散思維,強化項目管理關聯性和工程系統性。明確不同尺度、不同區域工程項目側重點和輕重緩急,制定流域生態修復工程優先排序規劃,縮小省域工程項目、落地情況與市域項目吻合度的偏差。立足國家和各省份生態文明建設的歷史、現實、基礎和優勢,著眼近期、中期、遠期目標,統籌規劃的科學性、前瞻性和可操作性,制定符合高質量發展要求的生態保護規劃目標和指標體系,促進戰略協同、政策銜接和工作對接。
強化工程項目管理過程和管理制度建設,注重管理層面的調和。建設項目管理或工程項目管理與生產和運營管理是兩套不同的管理體系,在實施全過程中把生產和運營管理的流程、方式、特點納入前期策劃、規劃設計以及實施運營的各個環節。各省份將重大工程管理體系與現有的工業結構調整相結合,合理調整區域或地方經濟增長方式,從發展高消耗的工業模式向環保項目轉換,禁止低水平的環境與發展建設項目重復發生,將國家環保政策與地區經濟增長需求相結合,確保環境治理計劃的順利開展,避免地方保護主義情況發生。
3.4建立環境工程管理規范,促進管理體系與實際工程結合
規范和健全環境工程管理體制是保障環境工程高效管理的重要途徑。健全環境工程管理制度,環境行政主管部門應會同工程建設部門共同加強環境工程管理。健全環境工程監管機制,主管部門要加強環境工程的監理,加大工程建設、運行和維護的監管力度,從根源上保障環境工程管理各項規章制度的貫徹落實。要完善環境工程管理條例和法規,做好制度或條例的立改廢,為環境工程管理提供完善的標準和制度體系,加強環境工程管理法規執行結果考核。加大項目評審力度和監督力度,通過切實可行的評審要求和監督制度來規范與環境污染有關行為。
環境工程管理的建立和運行在整個系統中亦占據不可替代的地位,只有通過管理系統的高效、高質量運行,才能確保環境工程的規范性、有序性發展,才能確保各項具體工作能夠按標準執行。生態環保體系與現行的環境治理方案相結合,為環境治理找到最適合的政策和方式。在現有環境治理方案的基礎上進行合理的擴充,將更加合理、符合要求的方案納入其中,再進行實際的操作,以達到最終的審議通過。在環境管理管理的過程中,要努力實現資源的合理優化配置,實現經濟效益與環境治理的實際效益有機結合,防止較低水平的重復建設情況發生。
3.5加強專業人才隊伍建設,注重新技術驗證與循環利用
面對環境工程管理部門專業性人才短缺的現象,從生態環境和重大工程管理的現狀出發,注重各個年齡段、各個知識層面的環境工程管理型人才隊伍建設,大力培養本科生、研究生,儲備專業技術力量,加強生態、環保、工程、金融等各專業學科的交叉與融合,以滿足日新月異的社會發展和市場需求。加大環境工程專業知識培訓力度,鼓勵在職人員參加學習,并提供必要的時間保障和資金支持,拓寬學習渠道和學習內容,提升環境工程管理人員的綜合素養,嚴格生態環保專員能力評定,全面實施持證上崗。
持續推進生態修復與污染治理技術創新,突破不同環境要素間環境協同治理的技術屏障,以降低治理成本為動力,延展資源循環利用鏈條,構建環境治理共生網絡。開展環境綜合治理托管模式試點,先行先試,創新協同治理模式管理思路。培育綜合服務龍頭企業,依托強大經濟實力、豐富工程經驗和先進科研平臺,開展多污染協同控制和全過程污染防控技術與模式創新,提供多要素協同治理系統性解決方案,同時提升資本運作能力,引領行業發展。
3.6堅持績效或效果為導向,嚴格前期評估與后期監管
推行依效付費模式試點工作,推進工程融資向效果導向和依效付費機制轉變,加強對實施按效付費項目的政策引導和支持力度。在具體項目實施過程中,建立健全以績效或效果為導向的全過程管理模式,建議以績效目標為核心,在項目實施不同階段側重不同的績效管理重點。探索并創新生態環境治理商業模式,推行一體化以實現生態環境可持續發展為目的的(EOD)模式,采取產業鏈延伸、聯合經營、組合開發等方式增加環保項目收益,從單一功能目標走向多元功能目標轉變,強調“生態環境治理 + 產業開發”復合價值的實現,強化區域流域生態環境治理與社會經濟發展聯系,優化各要素資源配置。
落實重點工程全過程監管,在環境工程前期建立健全環境評估體系指標,將工程管理目的與實際環境緊密結合,充分考慮防治工作、治理工作對整個環境的功效,及時調整管理的方法機構設置、資金預算等其它方面程序。在項目實施過程中,將績效評估指標和管理要求融入日常監督管理和檢查中,驗收后期及時對標評價,爭取將績效評估結果與各級環保專項資金相掛鉤。此外,政府等管理部門應轉變觀念,改變大包大攬的做法,從重投資、重建設到重運營和過程監管,做到前期重審批、招標重評審、建設全過程監管、運營期重績效考核與成本監審。通過建立政府監管的常態化管理機制和項目績效考核機制,引導和倒逼社會資本,從過去偏好工程建設向重視項目全生命周期的建設運維績效的轉變。
3.7以全過程管理體系建設為加分項,重視管理模式創新
生態環境重大工程全過程管理能夠有效促進重大工程項目建設質量。針對復雜的環境工程項目,監管部門、建設單位或第三方管理咨詢服務企業對工程進行全面的管控,加強成本咨詢,降低投資風險,有效控制成本。在成本決策階段開展工程規劃、設計、實施、成效評估并編制可行性研究報告,從投資管理、進度管理、合同管理、成效管理等多個方面把控工程建設過程,有效控制環境風險,促進資金利用和環境改善最大化,從而提高建設項目施工的經濟效益、環境效益和社會效益。
低碳政策環境、多元化投資結構以及建設項目承發包模式等因素,催生出對項目全過程管理的迫切需求,重大項目管理咨詢服務企業迎來了重大發展機遇和巨大挑戰。要做好重大工程全過程管理相關工作,核心主要體現為全方位的統籌能力、跨階段的融合能力和跨專業跨行業的專業管理能力。相關單位應切實提高管理咨詢水平,一方面加強對成果文件的歸納、整合,強化對成果文件中工程量指標、工程造價指標、相關性指標等的分析,編制適合工程維護運營方向的工程造價指標數據庫,促進工程造價管理工作的數字化、系統化;另一方面全面開展生態環境監測、生態恢復成效評估以及先進修復技術研發示范總結,便于監管部門管理和國家考核。建議國家定期統計梳理生態環境重大工程項目進展和成效,對正負面典型重大工程項目及相關參與企業進行信息公開,打造生態環境重大工程全過程管理氛圍。
環保節能網熱線:029-86252006
聯系地址:陜西省西安市北關正街35號方興大廈8樓
環保公司網址:

圖1重大工程全過程管理模式
表1重大工程全過程管理模式具體工作內容

2.生態環境重大工程全過程管理主要問題
長期以來,生態環境重大工程往往注重質量、工期、成本、安全等與建設單位切身利益相關的管理要素,缺乏對資源消耗、生態環境和社會影響的系統評估,也缺乏對整個工程項目的綠色頂層設計和管理,由此帶來了一系列二次環境污染、生態破壞、氣候影響等問題。目前,我國生態環境重大工程項目管理和實施仍存在環境質量改善見效慢、長效性運營要求高、效果難量化及投資回報率不高等問題。
2.1生態環境重大工程全過程管理落實重難點
目前,生態環境重大工程項目的實施缺乏系統的制度建設、標準制訂及績效評估體系不健全等問題,無法真正將“工程決策—工程設計—工程施工—維護管理—績效評估”的全過程管理模式落地。
2.1.1 項目儲備、資金分配與攻堅任務銜接不充分
按照“資金隨著項目走”的原則,受資金支持方向調整、已入庫項目實施周期等因素影響,生態環境項目儲備數量不足,儲備庫項目無法與中央資金額度相匹配。項目管理實踐過程中,國家和地方儲備項目質量不佳,主要表現在項目謀劃方向與污染防治攻堅戰重點任務銜接不充分,中央項目儲備情況與重點控制單元、重點區域、重點任務匹配不完全,工程實施方案論證不充分,項目實施對環境質量改善目標作用不顯著等問題。項目投融資方面,規劃項目是中央環保專項資金支持的重點方向之一,規劃項目表與資金支持項目不能很好地銜接,加之部分地方資金有限,規劃投資資金缺口較大,部分重大工程項目由于缺乏資金渠道落地實施難度大。此外,資金分配過程中層層下切,存在“撒胡椒面”現象,難以形成合力。
2.1.2 項目統籌謀劃與治理合力整合薄弱
區域層面缺乏對項目布局和資金投向的統籌和謀劃,山水林田湖草沙冰生態環境保護與治理修復工程碎片化,區域不集中,功能不協同,修復目標單一,大尺度與大區域工程項目缺乏統籌及有效整合。省級生態文明建設總體規劃、目標指標分解、工程任務設置與市級生態環境規劃、突出生態環境問題、基礎建設能力不匹配,導致省級工程項目落地情況與市級項目吻合度有較大出入,工程系統性不夠,各個子項目缺乏關聯性,割裂重大工程項目的整體性、系統性、全面性和子項目間相關性、協同性、互補性。此外,生態工程的規劃、組織和實踐,多部門全過程協同聯動機制還不完善,一體化保護和修復機制亟須構建。
2.1.3 項目實施過程管理規范性不足
國家層面未對屬于基本建設范疇的生態環境重大工程項目,制定明確的管理要求和可操作管理細則,如招投標、工程監理、實施調整、竣工驗收以及績效評估制度等,同時缺少項目檔案資料管理、運行記錄與維護等方面指南性文件,無法有效指導地方做好項目實施全過程信息記錄。結合目前各類中央生態環境專項資金項目管理經驗,現有工程實施和管理要求較為籠統、項目設計和實施環節針對性和操作性欠缺、地方對項目管理制度執行主觀性大,易導致環境工程污染情況預判與實際情況不符合、工程施工質量不合格、工程預算超支、工程設備采購不符合標準等,施工過程中需要不斷細化和優化。由于重大項目建設地點多而分散,工程總承包單位難以全面顧及所有項目的現場管理和全過程跟蹤,一定程度上影響工程實施成效。
2.1.4 績效評估全過程管理體系尚未健全
當前專項資金對生態環境重大工程項目的支持主要以建設補助為主,盡管其分配使用已開始與環境績效相結合,但績效在資金分配中考慮的比重非常有限,尚未真正過渡到基于績效的分配方式,“績效目標與審核—績效監控—績效評估—評估結果反饋與應用”全過程的績效管理體系尚未建立。項目實施各個環節與績效評估全過程管理不統一,一定程度上阻礙了環境績效考核制度真正落實:申報階段,部分績效目標指標設計缺乏操作性、規范性;評審階段,目標指標可達性論證薄弱,申報建設內容與績效目標邏輯性、對應性和支撐性不匹配,過多重視項目前期落地,忽視建設單位項目組織能力和資金籌集能力,無法確保項目長期健康運營;資金下達階段,未明確審核后的績效目標指標,為后續績效評估埋下隱患;實施過程中,未將績效評估指標和管理要求融入到日常監督管理和檢查中,監管的針對性和有效性弱。
2.1.5 市場環境因素與公益性屬性矛盾突出
生態環境重大工程公益性屬性導致自身融資困難,工程資金投入測算偏差較大。重大工程設計和落實貫徹以自然恢復為主、人工修復為輔的理念,分別采取保育保護、自然恢復、輔助修復、生態重塑等各種修復和保護模式,避免過多人工干預,導致施工工期長、設計范圍廣、投資周期長等問題,與參與工程的眾多盈利性土壤修復從業單位、科研院所、檢測公司的“短平快”項目訴求相矛盾。在開放化的市場經濟體制環境下,重大工程實施受市場環境的影響較大,日新月異的市場環境為工程項目管理工作帶來不可預期的問題和挑戰,最終易導致工程整體從寬從松的管理。
2.2全過程管理發展階段歷程問題
2.2.1 社會大眾和環境主管部門認可低
2019年3月15日,國家發展改革委、住房和城鄉建設部發布了《關于推進全過程工程咨詢服務發展的指導意見》(發改投資規〔2019〕515號),提出在房屋建筑和市政基礎設施領域推進全過程工程咨詢服務發展;2020年6月3日,國家發展改革委、自然資源部聯合印發了《全國重要生態系統保護和修復重大工程總體規劃(2021—2035年)》(發改農經〔2020〕837號),大力實施重要生態系統保護和修復重大工程,全面加強生態保護和修復工作。生態環境重大工程項目全過程管理仍處于初期探索階段,全過程管理體系尚未健全、全過程管理制度力度和剛性弱、全過程管理經驗缺乏。重大工程實施主要存在管理和考核對象不明確、主體定位不統一、指標體系和實施程序復雜、責任追究制度難落實等問題,全過程管理和考核工作形式化較為明顯,社會大眾特別是地方環境主管部門認可度偏低。主管部門人員的觀念是否真正轉變,環境績效考核制度是否真正落實,考核結果是否真正起到改進環境績效作用,生態環境工程是否真正上升至關乎經濟社會可持續發展的高度,是目前生態環境重大工程項目全過程管理面臨的最大問題和挑戰。因此,要繼續深入落實重大工程實施成效來衡量當地黨委、政府落實新發展理念的重要標志,推進重大工程全過程管理落實。
2.2.2 缺乏可依托的法律政策和價格指導體系
由于生態環境重大工程項目全過程管理,尚無完備可依托的法律法規和相關政策作為制度保障,現有的重大工程項目全過程管理和生態環境績效考核工作,基本上處于一種專家自行界定的狀態。由于各工程項目特異性強、管理考核實施方法互不統一、專家團隊主觀決斷性強等因素,各項目間難以進行橫向比較和經驗交流,項目全過程管理完整性、規范性、準確性進程滯緩。此外,行業尚未出臺修復項目價格指導文件,在生態環境重大工程全過程管理過程中,存在工程層層轉包、惡意壓價和低價中標等有悖市場公平競爭的行為,導致工程難以經濟、高效地解決實際存在的問題,也影響整體生態環境治理和修復行業穩定向前發展。
2.2.3 缺乏工程全過程管理人才
生態環境重大工程技術含量、專業性強,要做好重大工程項目全過程管理,離不開工作人員過硬的環保、工程造價以及財會等知識。我國環境工程管理起步比較晚且發展緩慢,造成專業管理人才匱乏,而在現有的經濟環境和發展現狀中專業技術人才無法充分發揮最大的作用,兩者的矛盾致使環保行業內優秀的管理人才嚴重流失。當前的環境工程管理人員大多數都是由其他的管理人員轉行過來的,整體素質不高,尤其是對于環境工程整體意識的掌握缺乏,對于環境工程的重點工作掌控不足,在設計評估、施工以及竣工驗收等多個方面都無法主動地進行管理。據不完全統計,從事生態環保工作的人員中擁有專業技術知識且同時具有管理經驗的人才僅占 5%。各高校環境工程專業設置方面,環境工程管理還未形成獨立的學科,對環境工程管理的專業人才培養十分不利,缺乏優秀人才是環境工程管理中不容忽視的問題。
2.2.4 從業單位人員管理出路模糊
重大工程項目實施目前以政府購買服務方式為主,鼓勵中小企業專業服務,但存在不正規、不公正的問題。工程咨詢的正規性原則即是保證其權威和咨詢結果的有效性。作為第三方的咨詢單位,具有經國家和行業認證的專業資質,能夠承擔法律責任,可以為自己的工作負責,有能力、有條件去落實每一項咨詢內容,可以保證在提供咨詢服務的過程中深入接觸和掌握開展工程咨詢工作所需的材料,獨立匯總咨詢成果,提出真實的意見和反饋報告。部分從業單位或個人不能實事求是,無法保證咨詢成果公正客觀,從而導致工程項目無法獲得有價值的指導。此外,鑒于主雇雙方關系、工程進度、工程回款等因素,部分從業單位盲目順從委托方意見。少量咨詢單位未站在專業性的角度為委托方提供最優質的服務、最客觀公正的咨詢結果,為完成任務一味接受委托方的錯誤觀點和不合理要求。少數工程咨詢單位私下接受來自施工單位、承包商的賄賂而編造虛假的咨詢報告,無法確保咨詢服務成果的真實性、合法性。
3.完善重大工程全過程管理相關建議
3.1強化規劃引領,早設計嚴實施
優化生態環境重大工程頂層設計,貫徹落實全國主體功能區戰略,以國家生態安全戰略格局為基礎,構建全國重要生態系統保護和修復重大工程總體布局,明確到 2035 年美麗中國建設目標基本實現的遠景目標和“十四五”生態文明建設目標。高起點高標準高水平精心規劃,引領經濟和環境高質量發展。注重“富規劃”,邀請名家、大師,提高規劃設計水平。堅持精致建設、精細管理、精美呈現,打造標桿示范精品工程。聚焦資源、要素、力量,集中發力、整體治理,解決損害群眾健康的突出環境問題,確保生態環境工程建一片、成一片、群眾受惠一片。
貫徹落實《全國重要生態系統保護和修復重大工程總體規劃(2021—2035 年)》,充分考慮生態系統的完整性、地理單元的連續性,系統布局。一方面,堅持問題導向和目標導向原則,解決規劃區存在關鍵問題,發揮重大工程對規劃區生態環境恢復目標作用;另一方面,堅持生態系統觀,貫徹山水林田湖草沙冰綜合治理思路,統籌考慮污染治理和生態恢復有機整體。
3.2創新路徑破解要素制約,切實保障發展需要
以全過程管理為著手,創新資源開發與保護,構建永續利用的資源保障體系。打破以行業條線和單項治理為主設置重點工程的慣例,轉而以治理區域為基本單元,區塊為主、條塊結合謀劃重大工程,不追求全域覆蓋,不搞面面俱到,將工程建設的著力點集中到構筑和優化國家生態安全屏障體系上[15]。轉變以生態要素為主設置重點工程、以條線為主來推進工程的治理模式,積極探索建立整體保護、系統修復的長效治理體系,著力解決割裂保護、單向修復等問題,著力破除林草、林農、農草、水陸、上下游等矛盾。落實“多測合一”“多規合一”,推進生態環境工程審批制度改革,完善要素市場化配置,提高生態環境要素配置效率。
勇于突破“山水林田湖草沙”限制,從流域海域規劃、深部空間開發等角度開展工程設計。在美麗中國建設和陸海統籌背景下,做好海岸帶生態保護與修復規劃,特別是沿海地區重點省份,做好陸海空間生態功能的對接,加強陸海統籌、河海兼顧,維護海洋生態平衡。堅持系統性保護修復,統籌陸地海洋、山上山下、地上地下、上游下游等協同關系,恢復海陸生態系統的自然銜接,推進環境全要素整體保護與系統修復。以全局思維科學布局保護修復工程,充分考慮與現有生態修復項目和各項規劃的銜接,確保“不重、不漏”,同時防止布局“碎片化”、項目“拼盤化”。加強重點生態問題診斷及協同效應研究,從機理上摸清生態問題和演化規律,提出相應的修復計劃和治理措施。
3.3整合不同尺度工程項目,實現資源優化配置
樹立生命共同體理念,拓展系統統籌與發散思維,強化項目管理關聯性和工程系統性。明確不同尺度、不同區域工程項目側重點和輕重緩急,制定流域生態修復工程優先排序規劃,縮小省域工程項目、落地情況與市域項目吻合度的偏差。立足國家和各省份生態文明建設的歷史、現實、基礎和優勢,著眼近期、中期、遠期目標,統籌規劃的科學性、前瞻性和可操作性,制定符合高質量發展要求的生態保護規劃目標和指標體系,促進戰略協同、政策銜接和工作對接。
強化工程項目管理過程和管理制度建設,注重管理層面的調和。建設項目管理或工程項目管理與生產和運營管理是兩套不同的管理體系,在實施全過程中把生產和運營管理的流程、方式、特點納入前期策劃、規劃設計以及實施運營的各個環節。各省份將重大工程管理體系與現有的工業結構調整相結合,合理調整區域或地方經濟增長方式,從發展高消耗的工業模式向環保項目轉換,禁止低水平的環境與發展建設項目重復發生,將國家環保政策與地區經濟增長需求相結合,確保環境治理計劃的順利開展,避免地方保護主義情況發生。
3.4建立環境工程管理規范,促進管理體系與實際工程結合
規范和健全環境工程管理體制是保障環境工程高效管理的重要途徑。健全環境工程管理制度,環境行政主管部門應會同工程建設部門共同加強環境工程管理。健全環境工程監管機制,主管部門要加強環境工程的監理,加大工程建設、運行和維護的監管力度,從根源上保障環境工程管理各項規章制度的貫徹落實。要完善環境工程管理條例和法規,做好制度或條例的立改廢,為環境工程管理提供完善的標準和制度體系,加強環境工程管理法規執行結果考核。加大項目評審力度和監督力度,通過切實可行的評審要求和監督制度來規范與環境污染有關行為。
環境工程管理的建立和運行在整個系統中亦占據不可替代的地位,只有通過管理系統的高效、高質量運行,才能確保環境工程的規范性、有序性發展,才能確保各項具體工作能夠按標準執行。生態環保體系與現行的環境治理方案相結合,為環境治理找到最適合的政策和方式。在現有環境治理方案的基礎上進行合理的擴充,將更加合理、符合要求的方案納入其中,再進行實際的操作,以達到最終的審議通過。在環境管理管理的過程中,要努力實現資源的合理優化配置,實現經濟效益與環境治理的實際效益有機結合,防止較低水平的重復建設情況發生。
3.5加強專業人才隊伍建設,注重新技術驗證與循環利用
面對環境工程管理部門專業性人才短缺的現象,從生態環境和重大工程管理的現狀出發,注重各個年齡段、各個知識層面的環境工程管理型人才隊伍建設,大力培養本科生、研究生,儲備專業技術力量,加強生態、環保、工程、金融等各專業學科的交叉與融合,以滿足日新月異的社會發展和市場需求。加大環境工程專業知識培訓力度,鼓勵在職人員參加學習,并提供必要的時間保障和資金支持,拓寬學習渠道和學習內容,提升環境工程管理人員的綜合素養,嚴格生態環保專員能力評定,全面實施持證上崗。
持續推進生態修復與污染治理技術創新,突破不同環境要素間環境協同治理的技術屏障,以降低治理成本為動力,延展資源循環利用鏈條,構建環境治理共生網絡。開展環境綜合治理托管模式試點,先行先試,創新協同治理模式管理思路。培育綜合服務龍頭企業,依托強大經濟實力、豐富工程經驗和先進科研平臺,開展多污染協同控制和全過程污染防控技術與模式創新,提供多要素協同治理系統性解決方案,同時提升資本運作能力,引領行業發展。
3.6堅持績效或效果為導向,嚴格前期評估與后期監管
推行依效付費模式試點工作,推進工程融資向效果導向和依效付費機制轉變,加強對實施按效付費項目的政策引導和支持力度。在具體項目實施過程中,建立健全以績效或效果為導向的全過程管理模式,建議以績效目標為核心,在項目實施不同階段側重不同的績效管理重點。探索并創新生態環境治理商業模式,推行一體化以實現生態環境可持續發展為目的的(EOD)模式,采取產業鏈延伸、聯合經營、組合開發等方式增加環保項目收益,從單一功能目標走向多元功能目標轉變,強調“生態環境治理 + 產業開發”復合價值的實現,強化區域流域生態環境治理與社會經濟發展聯系,優化各要素資源配置。
落實重點工程全過程監管,在環境工程前期建立健全環境評估體系指標,將工程管理目的與實際環境緊密結合,充分考慮防治工作、治理工作對整個環境的功效,及時調整管理的方法機構設置、資金預算等其它方面程序。在項目實施過程中,將績效評估指標和管理要求融入日常監督管理和檢查中,驗收后期及時對標評價,爭取將績效評估結果與各級環保專項資金相掛鉤。此外,政府等管理部門應轉變觀念,改變大包大攬的做法,從重投資、重建設到重運營和過程監管,做到前期重審批、招標重評審、建設全過程監管、運營期重績效考核與成本監審。通過建立政府監管的常態化管理機制和項目績效考核機制,引導和倒逼社會資本,從過去偏好工程建設向重視項目全生命周期的建設運維績效的轉變。
3.7以全過程管理體系建設為加分項,重視管理模式創新
生態環境重大工程全過程管理能夠有效促進重大工程項目建設質量。針對復雜的環境工程項目,監管部門、建設單位或第三方管理咨詢服務企業對工程進行全面的管控,加強成本咨詢,降低投資風險,有效控制成本。在成本決策階段開展工程規劃、設計、實施、成效評估并編制可行性研究報告,從投資管理、進度管理、合同管理、成效管理等多個方面把控工程建設過程,有效控制環境風險,促進資金利用和環境改善最大化,從而提高建設項目施工的經濟效益、環境效益和社會效益。
低碳政策環境、多元化投資結構以及建設項目承發包模式等因素,催生出對項目全過程管理的迫切需求,重大項目管理咨詢服務企業迎來了重大發展機遇和巨大挑戰。要做好重大工程全過程管理相關工作,核心主要體現為全方位的統籌能力、跨階段的融合能力和跨專業跨行業的專業管理能力。相關單位應切實提高管理咨詢水平,一方面加強對成果文件的歸納、整合,強化對成果文件中工程量指標、工程造價指標、相關性指標等的分析,編制適合工程維護運營方向的工程造價指標數據庫,促進工程造價管理工作的數字化、系統化;另一方面全面開展生態環境監測、生態恢復成效評估以及先進修復技術研發示范總結,便于監管部門管理和國家考核。建議國家定期統計梳理生態環境重大工程項目進展和成效,對正負面典型重大工程項目及相關參與企業進行信息公開,打造生態環境重大工程全過程管理氛圍。
環保節能網熱線:029-86252006
聯系地址:陜西省西安市北關正街35號方興大廈8樓
環保公司網址:m.opemt.cn